yituLogo
当前的位置:首页 > 室内CAD图纸 > cad > 工装图纸 > 办公空间 > 多层厂房建筑全套施工图,建筑CAD施工图纸下载

图纸介绍

多层厂房建筑全套施工图,建筑CAD施工图纸下载内容简介:图纸包含节点大样图、立面图、剖面图、平面图等,为施工图设计量身打造,具有极高的参考价值。易图网为您提供下载服务,好看实用。

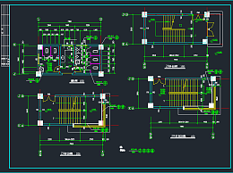
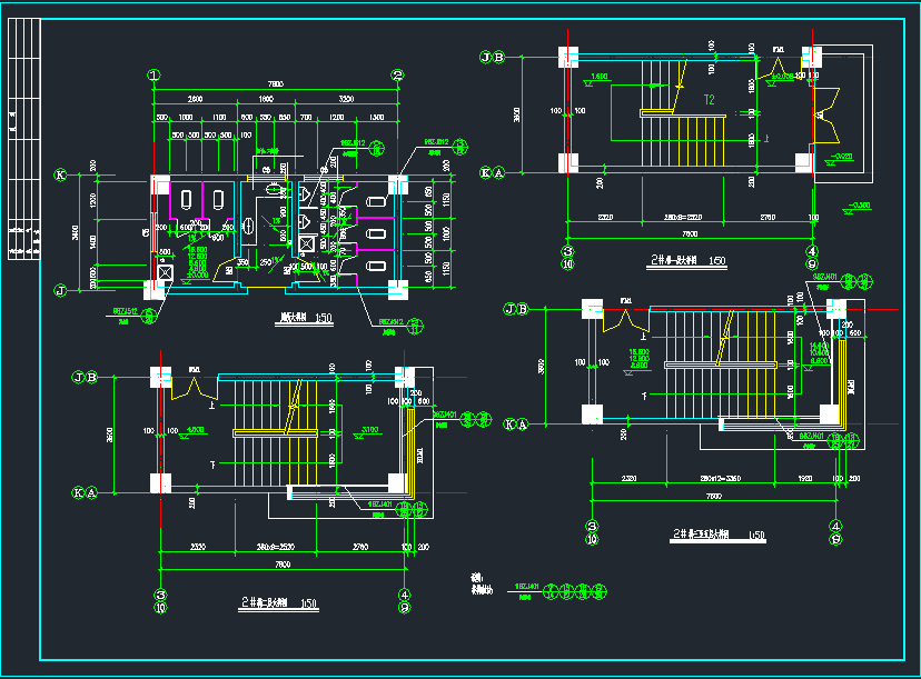
部分图纸展示:

QQ截图20200608152203.png

平面

QQ截图20200608152220.png

剖面图

QQ截图20200608152608.png

立面图

QQ截图20200608152636.png

节点大样图

QQ截图20200608152536.png

平面

QQ截图20200608152431.png

建筑CAD施工图

多层厂房建筑全套施工图,建筑CAD施工图纸下载

ID:24253
软     件:sketchup 大     小:0.60MB 上 传 时 间:20200610 消 耗 积 分:30
  • 收藏 ()
  • 评论 ()
  • ⚠图纸报错

xiaoye 普通会员

关注
  • 现代美发沙龙草图大师模型,美发沙龙su模型下载
  • 创意科技展厅草图大师模型,展厅su模型下载
  • 现代理发店美容院草图大师模型,理发店su模型下载
图纸使用权利说明:

会员在本站下载的原创CAD图库后,只拥有CAD图库的使用权,著作权归原作者及易图网所有。未经合法授权,会员不得以任何形式发布、传播、复制、转售该CAD图库。特别地,不得擅自以易图网名义或使用"易图"、"易图网"(本站注册商标)名称发布、复制、转售所下载的CAD图库,由此给本站造成损害的,本站将依法追究其相关法律责任。

友情链接 热门模型 免费模型