yituLogo
当前的位置:首页 > 室内CAD图纸 > cad > 工装图纸 > 酒店宾馆 > 酒店桑拿中心CAD施工图,酒店桑拿中心CAD建筑图纸下载

图纸介绍

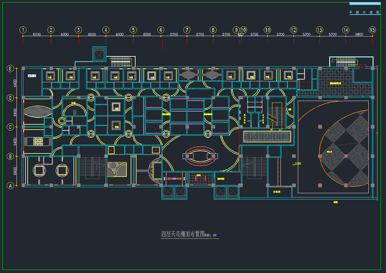
 酒店桑拿中心CAD施工图,酒店桑拿中心CAD建筑图纸下载内容简介:图纸含有电梯间A、B、C立面图、灯具布置图等,图纸规范,内容详实,具有较高的参考价值。

部分图纸展示:

QQ截图20191219100135.png

 

电梯间立面图

 

QQ截图20191219100141.png

 

电梯间棚面以及灯具布置图

 

QQ截图20191219100148.png

 

电梯间b立面图

 

QQ截图20191219100157.png

 

电梯间立面图

 

QQ截图20191219100209.png

 

电梯立面图

酒店桑拿中心CAD施工图,酒店桑拿中心CAD建筑图纸下载

ID:21772
软     件:sketchup 大     小:6.40MB 上 传 时 间:20191219 消 耗 积 分:30
  • 收藏 ()
  • 评论 ()
  • ⚠图纸报错

qianqian 普通会员

关注
  • 户外垃圾桶
  • 户外垃圾桶
  • 户外垃圾桶
图纸使用权利说明:

会员在本站下载的原创CAD图库后,只拥有CAD图库的使用权,著作权归原作者及易图网所有。未经合法授权,会员不得以任何形式发布、传播、复制、转售该CAD图库。特别地,不得擅自以易图网名义或使用"易图"、"易图网"(本站注册商标)名称发布、复制、转售所下载的CAD图库,由此给本站造成损害的,本站将依法追究其相关法律责任。

友情链接 热门模型 免费模型