yituLogo
当前的位置:首页 > 室内CAD图纸 > cad > 工装图纸 > 酒店宾馆 > 某宾馆施工图,宾馆CAD施工图纸下载

图纸介绍

  空间划分:成套宾馆                                      图纸深度:施工图

  功能类型:宾馆                                              设计风格:现代风格

  图片格式:JPG                                              包含图片:施工图

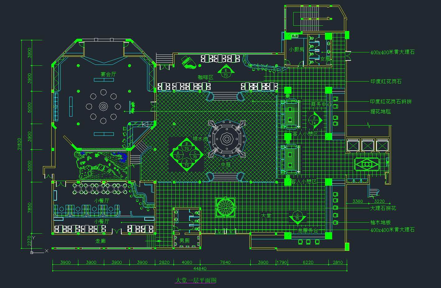
  本资料为:现代宾馆CAD施工图,内附详细施工图。

  资料内容包括:全套CAD施工图,宾馆一层平面布置施工图,大堂F立面图,商务中心详图,大堂G立面图,节点大样图,中庭A立面图,大堂E立面图,电梯间立面图,中庭围栏立面图等,内容详实,简洁直观,图纸中无错漏碰缺,作图规范,具有较高的参考价值,可供设计师参考。

  部分图纸展示:

大堂f立面图  商务中心详图.jpg

 

立面图

 

大堂g立面图.jpg

 

立面图

 

中庭a立面图  <a href=https://www.yitu.cn/su/7996.html target=_blank class=infotextkey>大厅</a>e立面图.jpg

 

立面图

 

中庭围栏bcd立面图.jpg

 

立面图

 

节点大样图.jpg

 

节点大样图

某宾馆施工图,宾馆CAD施工图纸下载

ID:25219
软     件:sketchup 大     小:3.40MB 上 传 时 间:20200708 消 耗 积 分:30
  • 收藏 ()
  • 评论 ()
  • ⚠图纸报错

zzx 普通会员

关注
  • 现代美容院接待大厅草图大师模型,美容院sketchup模型下载
  • 现代轻奢美容SPA会所草图大师模型,美容院su模型下载
  • 现代手机店草图大师模型,手机店su模型下载
图纸使用权利说明:

会员在本站下载的原创CAD图库后,只拥有CAD图库的使用权,著作权归原作者及易图网所有。未经合法授权,会员不得以任何形式发布、传播、复制、转售该CAD图库。特别地,不得擅自以易图网名义或使用"易图"、"易图网"(本站注册商标)名称发布、复制、转售所下载的CAD图库,由此给本站造成损害的,本站将依法追究其相关法律责任。

友情链接 热门模型 免费模型